
Articol publicat in revista Tehnium 11/76
Modulatoarele de lumină, cunoscute și sub denumirea de «muzică și culoare», sînt montaje ce permit obținerea unor efecte luminoase prin intermediul unor becuri sau proiectoare declanșate de semnalul electric ce provine de la un amplificator AF.
Modulatorul de lumină este analog cu un reostat — fără piese mobile — ce reglează intensitatea curentului care trece prin becuri, dar acest control se realizează cu o viteză foarte mare.
Cu piese mecanice un astfel de sistem este practic imposibil de realizat, din mai multe considerente (inerție, uzură etc.), pe cînd tiristorul și triacul dau rezolvări optime.

Un tiristor are aplicat pe anod un potențial pozitiv, iar pe poartă se aplică tot un potențial pozitiv față de catod; el intră în conducție (fig. 1) și tensiunea la bornele sarcinii devine practic egală cu tensiunea de alimentare. Intrat în funcțiune, tiristorul poate fi întrerupt numai dacă pe anod se aplică o tensiune negativă sau nulă. De reținut că nu mai poate fi controlat cu tensiunea de poartă.
Înlocuind tensiunea continuă cu una alternativă, tiristorul va conduce pentru fiecare semialternanță pozitivă (cînd pe poartă are semnal de comandă). Deci trebuie să aplicăm în permanență semnal de comandă. În fig. 2 este prezentată grafic relația dintre tensiunea de alimentare și tensiunea la bornele sarcinii.
Aplicînd impulsuri de comandă tiristorului, tensiunea pe sarcină poate avea aspectul din fig. 3.
Inconvenientul tiristorului constă în faptul că el conduce într-o singură direcție, deci nu se poate trage din sursă o energie maximă. Acest inconvenient poate fi ameliorat montînd două tiristoare ca în fig. 4.
De la acest montaj cu două tiristoare a fost conceput un nou dispozitiv numit triac, denumire ce provine din TRIode Alternating Current. Ca aspect, triacul apare la fel ca un tiristor, dar el permite trecerea curentului în ambele sensuri (fig. 5). Construcția și funcționarea triacului au fost prezentate detaliat în revista noastră nr. 7/1976.
Obținerea unui modulator de lumină cu o singură cale este prezentată în fig. 6.

Se montează în serie cu tensiunea de rețea triacul și becul. Comanda triacului se face de la un amplificator printr-un transformator ce realizează o izolare a tensiunii de rețea, evitîndu-se în felul acesta accidentele.
Potențiometrul plantat la intrare reglează nivelul de comandă al triacului, respectiv dozează efectul luminos, adică variația intensității luminii în funcție de muzică.
În fig. 7 sînt prezentate semnalul muzical și momentele de aprindere a lămpii. Se observă că pentru o anumită intensitate a muzicii, triacul este deschis în ambele alternanțe.

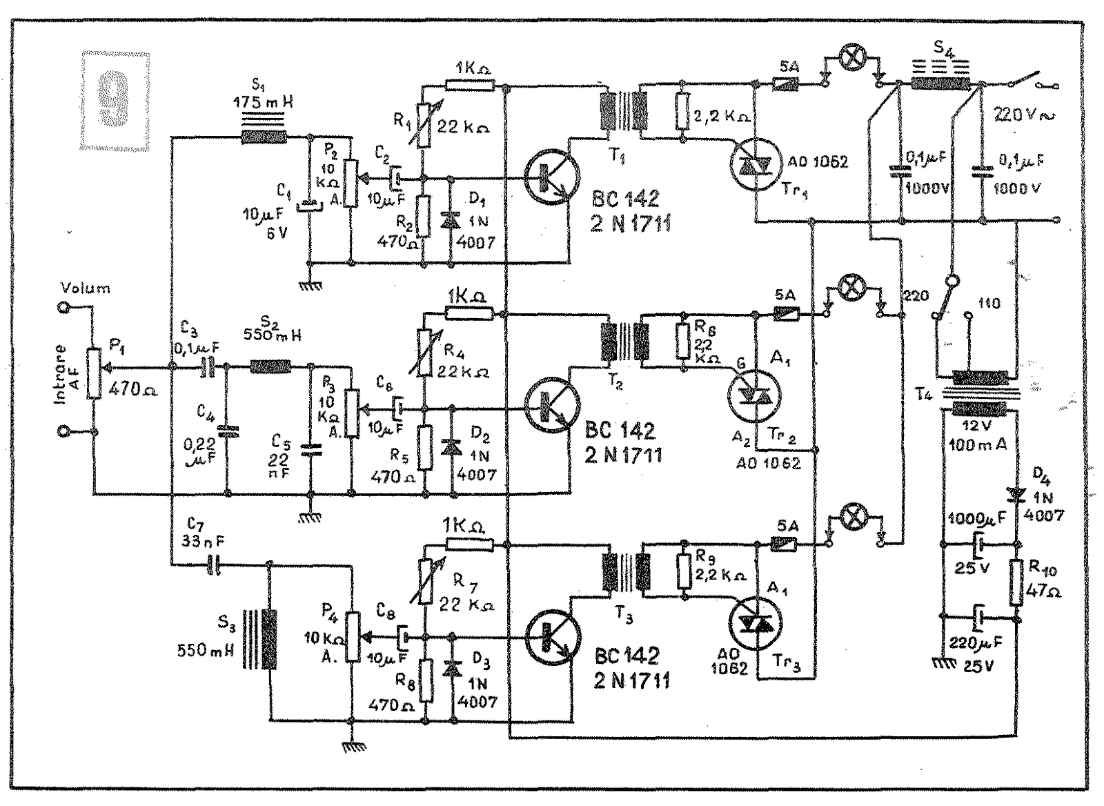
Cu modulatorul prezentat în fig. 8 se poate obține o gamă foarte mare de intensități luminoase. Pentru comanda optimă a modulatorului este necesară o putere de audiofrecvență de cel puțin 1 W.
Cele două intrări sînt prevăzute pentru două tipuri de amplificatoare, respectiv cu putere de ieșire de 10 W sau cu putere de ieșire peste 10 W.

Transformatorul de intrare este construit pe un miez de 4 cm², în primar avînd 2 500 de spire Ø 0,25, iar în secundar 80 de spire Ø 0,4. Se poate utiliza cu succes un transformator de ieșire de la aparatele de radio ce au în etajul final tubul EL 84 și un difuzor cu impedanța de 4Ω.
Primul triac are la electrodul de comandă un filtru trece-jos și poate fi comandat numai de frecvențele sub 150 Hz. Triacul T2 are montat tot un filtru trece-jos, dar care permite trecerea frecvențelor pînă la 800 Hz.
Evident, acest triac ar putea fi comandat și de semnalul pentru T1, dar această separare se realizează din potențiometrele de la intrare și deci triacul T2 va fi comandat numai de frecvențele cuprinse între 150 și 800 Hz.
La triacul T3 se observă că are montat un filtru trece-sus, deci va fi comandat de frecvențele înalte. Becurile din fiecare ramură pot fi de 1 kW, aceasta impunînd triacuri ce admit un curent de 10 A la o tensiune de 400 V.
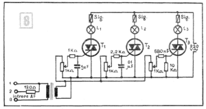
Un montaj mai complex cu filtre de separare mai bună a frecvențelor este prezentat în fig. 9.

Cele trei lămpi (1 kW fiecare) vor debita culoarea roșie, albastră și verde, fiindcă aceste culori se recompun, dînd o gamă cromatică foarte largă.
Pe lîngă filtru, fiecare canal este prevăzut și cu un etaj de amplificare ce are montat în bază cîte o diodă de protecție.
Transformatoarele Tr1, Tr2 și Tr3 au raportul de transformare 1/1, dar înfășurările sînt bine izolate între ele. De exemplu, se pot realiza pe miezuri obișnuite de transformator miniatură (ieșire aparat «Mamaia»), fiecare înfășurare avînd 125 de spire Ø 0,15 – 0,2.
Șocurile S1, S2, S3 au același miez și, în lipsa unui instrument pentru măsurarea inductanței, se bobinează cu sîrmă Ø 0,15 – 0,2 un număr de 180 de spire pentru S1, respectiv 520 de spire pentru S2 și S3.
Șocul S4 se realizează pe o bară de ferită (de la antene) cu sîrmă de la cordoane electrice izolate cu cauciuc și bumbac, bobinîndu-se aproximativ 25 de spire.
Filtrele de separare se mai pot realiza din trei transformatoare defazoare (primarul, la care prin tatonare se cuplează condensatoare).
Potențiometrele de 22 kΩ sînt montate pentru echilibrarea amplificării fiecărui etaj. Inițial acest potențiometru se montează la jumătatea cursei.






