Tag: receptor

RevisteStart

Receptor cu patru tranzistoare

Articol publicat in revista Start Spre Viitor 1984 Bobina L1 (este bobinată pe o bară de ferită), împreună cu C4 formează circuitul oscilant care realizează acordul pe postul dorit. L2…
RevisteTehnium

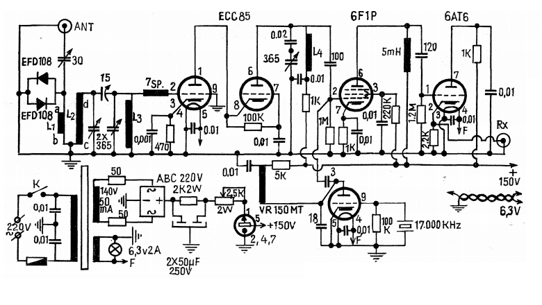
Convertor pentru receptie

Articol publicat in revista Tehnium 11/76 După multe experimentări s-a ajuns la o variantă simplă și deosebit de bună. Convertorul folosește un cristal de cuarţ, pe frecvența de 17.000 kHz,…
back to top