
Articol publicat in revista Tehnium, Septembrie 2002
După cum se știe, banda de frecvențe 27,6+27,99 MHz este o bandă publică rezervată radiotelefoanelor particulare pentru radiocomunicații la distanțe relativ mici. Pentru folosirea acestei benzi nu este nevoie de autorizație de la IGR, dacă puterea de antenă (baston) nu depășește 4 W. În banda amintită (“CB”) sunt fixate 40 de canale de emisie-recepție, ecartul de frecvență între ele fiind de 10 kHz. Evident, sunt lucruri pe care cei ce operează în această bandă le știu foarte bine (SB-iștii). Pentru ceilalți recomandăm analiza tabelului alăturat.
Pentru legături ușoare cu diverșii corespondenți, desigur că este nevoie de o înțelegere prealabilă asupra canalului, adică a frecvenței de lucru. Sincronismul celor doi corespondenți pe aceeași frecvență se poate realiza în trei moduri:

- lucrul radiotelefoa
- nelor în “pereche” identice pe o singură frecvență (un singur rezonator cu cuarț) în direcții radio private. Metoda nu folosește toate canalele alocate;
- prevederea radiotelefoanelor “CB” cu VFO-uri acordabile în gamă. Găsirea corespondenților rămâne, în acest caz, o problemă dificilă;
- prevederea radiotelefoanelor “CB” cu sintetizoare ale celor 40 de frecvențe fixe din tabel, cu comutarea facilă a acestora. În acest fel lucrul cu corespondenții în rețele radio este foarte comod.
Schema bloc a sintetizorului
Sintetizorul propus este de tip PLL (fig. 1), realizat cu circuite integrate de tip obișnuit (în special CMOS). Este un produs încadrabil în categoria “HOME MADE”, nefiind nici prea costisitor.
Sintetizorul se poate realiza într-o mică boxă anexă la radiotelefon. Comutarea frecvențelor se face cu ajutorul a două comutatoare rotative 1 x 4 (pentru zeci) și 1 x 10 (pentru unități) care indică numărul de ordine al canalului conform tabelului.
Semnificația blocurilor din figura 1 este:
OCT = oscilator controlat în tensiune;
DF₁ = divizor fix de frecvență („PRESCALER”) cu 10;
DP = divizor programat în 40 de trepte;
CØ = comparator de fază;
DF₂ = divizor fix de frecvență;
OQ = oscilator cu rezonator cu cuarț;
AE = amplificator de eroare.
Sintetizorul de frecvențe de față a fost realizat presupunând că receptorul din cadrul radiotelefonului CB are frecvența intermediară de 10,7 MHz, care este cazul obișnuit (standard).
OSCILATORUL (OCT) ȘI PRESCALERUL (DF₁)
Schema de principiu este prezentată în figura 2. Oscilatorul RF este de tip Colpitts (care se recomandă practic) cu baza la masă. Limitele frecvențelor de lucru sunt:
fmin = 27,6 – 10,7 = 16,9 MHz;
fmax = 27,99 – 10,7 = 17,29 MHz.
Tranzistorul folosit este 2N918. Pentru C₁ = 22 pF și C₂ = 12 pF, factorul de reacție este
σ = C₂ / C₁ = 0,54
care se încadrează în gama recomandată de valori (0,4 ÷ 0,6).
Capacitatea de acord a bobinei de inductanță L (cu miez de ferită) este:
C = C₁ C₂ / (C₁ + C₂) + C₃ + C₇ Cᵥ / (C₇ + Cᵥ)
În care Cᵥ este capacitatea diodei varicap DV (de tip BB 125 A). După cum rezultă din curba din figura 3, pentru tensiunea inversă pe DV de -7 V se obține Cᵥ₀ = 7 pF (capacitatea medie). Dacă tensiunea inversă pe DV se modifică cu ± 1 V, Cᵥ variază cu ± 0,9 pF. Pentru L alegem valoarea de 7 mH (pentru gama de frecvențe 10-20 MHz se recomandă 5-10 mH).
Capacitatea medie de acord este:
C₀ = 1/(2πfmed)²L; fmed = (fmin + fmax) / 2 = 16,645 MHz;
C₀ = 13 pF.
Analizând schema de principiu din figura 2, dacă vom considera C₂ = 0 (nu se mai plantează) avem:
C₀ = 7,76 + 5,31 = 13 pF
Problema este dacă pentru o variație a capacității diodei
ΔCᵥ = 1,8 pF, se obține o variație a frecvenței OCT de
Δf = fmax – fmin = 0,39 MHz
f = 1/2π√LC și Δf/f = – ΔC/2C
și ΔC = ΔCᵥ / (1 + Cᵥ₀ / C₇)² (variația lui C se datorește numai variației lui Cᵥ).
Înlocuind, se obține:
ΔC = 1,03 pF și deci Δf = |fmed x ΔC / 2C₀| = 0,659 MHz,
care este mai mult decât necesar (se va micșora nivelul semnalului de eroare).

Semnalul din colectorul lui T₁ este aplicat la intrarea unui amplificator (buffer) realizat cu tranzistorul de comutație T₂ = 2N2369, care are rolul să ridice nivelul semnalului la intrarea Cl₁ = CDB490 (divizor cu 10, TTL).
În figura 4a se dă desenul cablajului imprimat la scara 1 : 1 (70 x 30), iar în figura 4b desenul modulului de echipare a plăcii.
Divizorul de frecvență programabil (DP)
Frecvența de ieșire a OCT (16,9 ÷ 17,29 MHz) fiind relativ mare, pentru o funcționare sigură a circuitelor integrate CMOS s-a preferat soluția adoptării unui divizor fix (DF₁) cu 10 (prescaler) realizat cu un circuit integrat TTL (CDB490) cu funcționare sigură la frecvențele din banda OCT.

Divizorul programat (DP) va trebui să realizeze în 40 de trepte divizarea frecvențelor 1,69 ÷ 1,729 MHz până la nivelul de 1 kHz. Raportul de divizare Nₚ al DP trebuie să varieze, deci, în 40 de trepte, între 1690 și 1729.
Vom concepe DP ca având în prima parte un divizor fix cu 1689; în cod binar 11000011001, deoarece: 1689 = 2¹⁰ + 2⁹ + 2⁴ + 2³ + 2⁰
Cea de-a doua parte a DP va fi un divizor variabil cu 1 ÷ 39. Primul canal de lucru are frecvența 16900 kHz (nu se lucrează). Divizarea cu Nₚ a frecvențelor de la ieșirea prescalerului (DF₁) are loc conform relației: Nₚ = NₚF + NₚV = 1689 + (1 + 39)
Deci, mai întâi se realizează o divizare fixă cu 1689 și în timp ce numărătorul rămâne încărcat, logica montajului permite acelorași impulsuri de la intrarea numărătorului să fie numărate suplimentar (variabil) cu 1 la 39. La realizarea lui Nₚ necesar, ambele numărătoare (fix și variabil) se resetează.

Schema de principiu a DP este prezentată în figura 5. Divizorul fix din cadrul divizorului programat, realizat cu Cl2 (MMC 4040), numărător binar asincron de 12 biți și Cl3 (MMC 4068) poartă ȘI-NU-ȘI cu 8 intrări care realizează logica de numărare.
Circuitele integrate Cl4 și Cl5 (MMC 4017), numărătoare Johnson decadice cu zece ieșiri, împreună cu circuitul integrat Cl6 (MMC 4081) patru porți ȘI-NU cu două intrări și comutatoarele decadice Kᵤ și K₂ formează divizorul variabil (DV).

Succesiunea de impulsuri furnizată de Cl1/pin 11 este trimisă spre DF (Cl2/pin 10) prin poarta ȘI Cl6-3 sau către DV (Cl5/pin 14) în cele două situații: N_F < 1689, când de la Cl3/pin 13 se aplică „1” la poarta Cl 6-3/pin 6 DF numără N_F = 1689, când Q₁₀ Q₉ Q₈ Q₇ Q₆ Q₄ = 1 acest nivel logic „1” de la Cl3/pin 1 deschide poarta ȘI din Cl6-2, trimițând succesiunea de impulsuri către numărătorul decadic Cl5/pin 14 al DV.
Totodată, Q₁₀ Q₉ Q₈ Q₇ Q₆ Q₄ = 0 de la pinul „13” al Cl3, invalidează poarta ȘI Cl 6-3, oprind astfel secvența de numărare a DF (care rămâne încărcat cu 1689). Funcție de pozițiile Kᵤ și K₂ relatate se adaugă la raportul general de divizare, un număr 1 ÷ 39; Nₚ = 1689 + N_DV. Cu poarta ȘI, Cl 6-1, când K_Z = 1, se resetează Cl 2 , Cl5 și Cl4, reluându-se ciclul.
De la Cl 2/pin 15 se culege frecvența f_R care se aplică la comparatorul de fază. În figura 6a se dă desenul cablajului imprimat al montajului pentru DP la scara 1:1, iar în figura 6b modul de echipare a plăcii.
Deoarece s-a folosit sticlotextolitul simplu placat, montajul necesită o serie de scurtcircuite (ștrapuri).
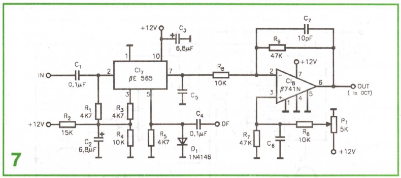
Comparatorul de fază (CØ) și amplificatorul de eroare (AE)

Schema de principiu este prezentată în figura 7. Este vorba de folosirea Cl = βE565 (circuit PLL, până la 500 kHz). S-a mai adăugat însă un amplificator-integrator (cu 5) al semnalului de eroare V₀(t) realizat cu Cl = βA741N (A.O. de J.F.). Acest amplificator crește într-o mare măsură și banda de urmărire a circuitului PLL. Impulsurile tip „meandre” (coeficient de umplere 1/2), origine de fază (1 ∠ 0 kHz) de la DF₂ se aplică pe pinul 5 al Cl = βE565, pe când cele care provin de la DP (de fază variabilă) se aplică pe pinul 2. La ieșire (pinul 7) se obține o tensiune de eroare (variabilă), V₇(t) < 0,3 V. Cu potențiometrul P = 5 kΩ se fixează tensiunea pe pinul 6 (de polarizare inversă statică a diodei varicap a OCT) în jurul căreia variază tensiunea de eroare.
Tensiunea la ieșirea comparatorului de fază (CØ) din compunerea βE565 variază cu defazajul Ø dintre impulsurile pe pinii 2 și 5, ca în figura 8. Sistemul în buclă închisă de reglaj automat al frecvenței (RAF) OCT încetează numai când Ø = π/2 rad = 90°. Când Ø ≠ 90° tensiunea de eroare, pozitivă sau negativă, este astfel procesată încât fOCT variază compensator (spre anularea erorii). În figura 9a se dă desenul cablajului imprimat (scara 1:1, văzut dinspre componente), iar modul de echipare a plăcii (60 x 35), în figura 9b.
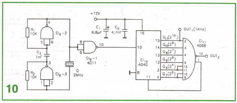
Oscilatorul cu rezonator de cuarț (OQ) și divizorul de frecvență fix (DF2)
Schema de principiu este prezentată în figura 10. Oscilatorul cu rezonator de cuarț cu f₀ = 2000 kHz este realizat cu Cl9 = MMC4011 (patru porți NAND cu câte 2 intrări).
Datorită prescalerului DF₁, cu N_F₁ = 10, frecvența de referință (de comparație la CØ) trebuie să fie de 1 kHz (pentru un pas de 10 kHz la OCT), și deci N_F₂ = 2000 (necesar).
Cum: 2000 = 2¹⁰ + 2⁹ + 2⁸ + 2⁷ + 2⁶ + 2⁴
circuitul integrat Cl 10 = MMC4040 (numărător binar de 12 biți) va fi resetat, prin intermediul Cl 1 = MMC4068 (NAND cu 8 intrări), de fiecare dată când este îndeplinită condiția logică
Q₁₁ Q₁₀ Q₉ Q₈ Q₇ Q₅ = 1
Având în vedere că frecvențele fiecărui canal sunt mai mari cu 0,125 kHz (canal 1, de exemplu, 1690,125 kHz), rezultă necesitatea ca oscilatorul cu rezonator de cuarț să poată fi ajustat în frecvență, lucru ușor de realizat.
În figura 11a se dă desenul cablajului imprimat (70 x 35), iar în figura 11b, modul de echipare cu componente.
27 MHz (Specificația MPT 1320)
P_perp = 4W. Mod = modulație de frecvență (F3E). f = 27,6 – 27,99 MHz (10 kHz ecart)







