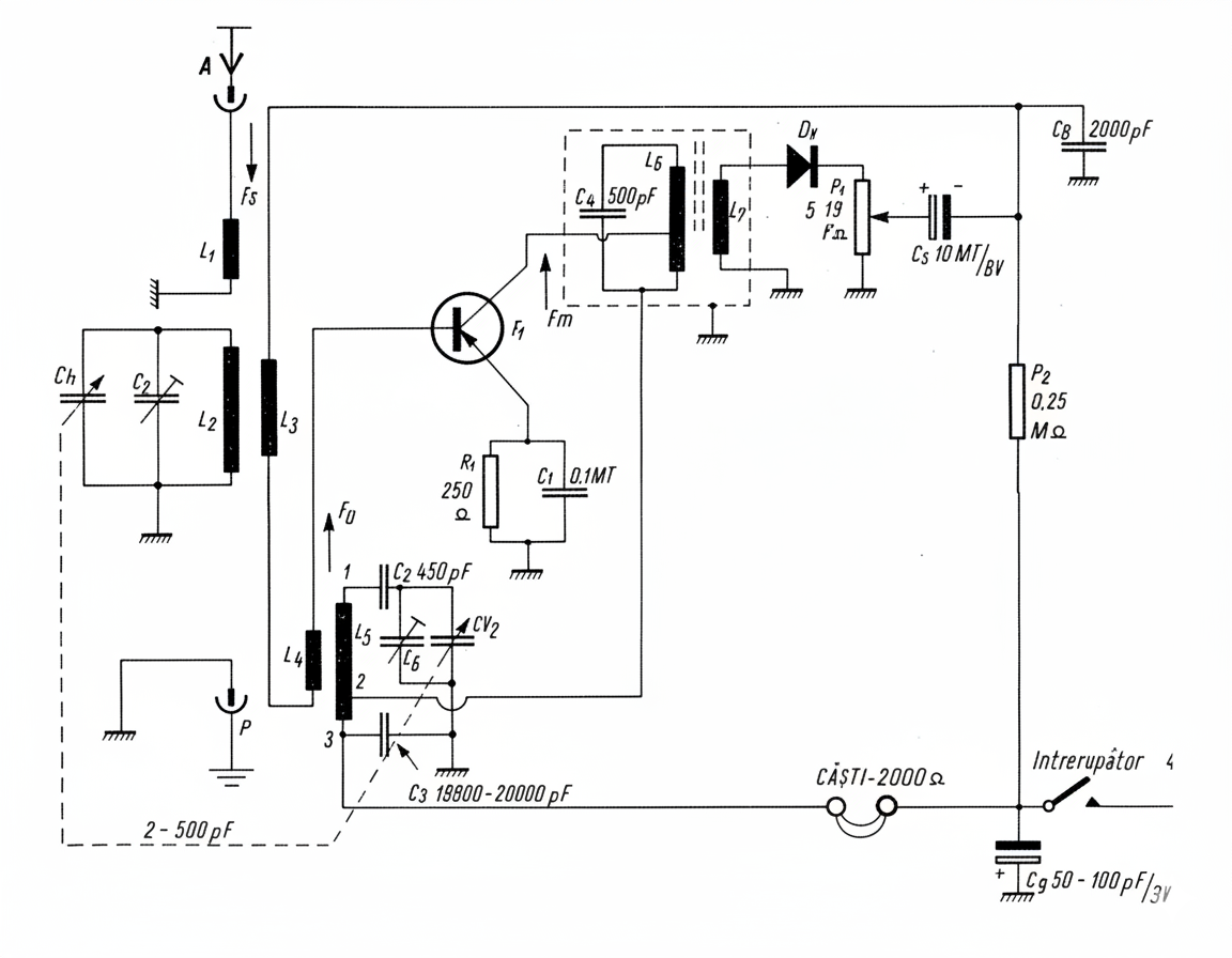
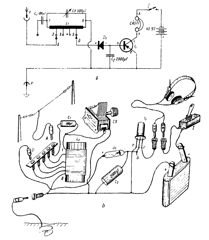
SUPERHETERODINĂ CU UN TRANZISTOR
Articol publicat in cartea 25 SCHEME CU TRANZISTOARE Superheterodina a fost concepută şi realizată de către inginerul francez Lucien Levy. Faţă de radioreceptoare cu amplificare directă, superheterodina s-a impus încă…










